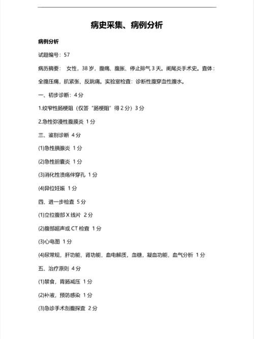
高职称全科医学考试是用以衡量全科医生综合能力的关键重要标准,在备考这个过程里,模拟试题的练习特别尤为关键。借助系统性的模拟训练,不但能够熟悉考试题型,而且还可以发现知识盲区,进而提升临床思维以及决策能力。有一篇文章将会围绕常见考点给出模拟试题以及详细解析,能够辅助考生更具针对性地去复习。
病例形式常常呈现疾病诊断题,要求考生依据症状、体征以及辅助检查的结果作出初步诊断 ,解答这类题目需要熟练掌握常见病的典型表现 ,同时要留意鉴别诊断 ,比如说碰到“发热连同皮疹”这种病例的时候,不但要思索麻疹、风疹等传染病 ,还得想到药物过敏、结缔组织病等可能性 ,关键之处在于要构建系统性的诊断思路 ,防止片面地依赖单一指标 。
于实际进行答题之际,给出建议为,应先以较快速度去浏览病例的基本信息,这其中涵盖年龄、主诉以及现病史,之后再着重对具备鉴别意义的体征和检查结果予以分析。格外需留意的是题干里的关键词,像是“突发”“进行性加重”等之类的描述,这些常常是解题之际很重要的线索。在答题完毕之后要养成复查的习惯,以此来保证诊断跟病例信息全然相吻合。
对于合理用药考点而言,主要是集中于药物选择这一方面,还有剂量调整这一方面,以及不良反应监测这一方面,和药物相互作用等这一些若干方面。考题常常会涉及特殊人群用药这一情况,比如老年人这一特殊人群的用药,还有孕妇这一特殊人群的用药,以及肝肾功能不全患者这一特殊人群的用药调整。就像降压药的选择来说,不仅仅是要去考虑降压效果这一因素,而且还要兼顾患者并发症这一情况,再就是经济承受力这一情况,以及用药依从性这一情况。

关乎抗生素合理运用的另一个高频考点出现了,这其中涵盖着对经验性用药的挑选,疗程的判定,以及耐药性方面的问题。全科医生得把控常见感染性疾病的首选抗生素,还要知晓当地耐药菌的流行情形。于答题之际,需格外留意规避重复用药的情况,留意药物彼此之间产生的相互作用,这些细节之处常常是命题老师布设陷阱所作的地方。
全科医学高级职称考试急救处理题如何备考
考查急救处理题的,是对于急危重症的快速评估以及处置能力。备考重点应当放置在心脑血管急症、急性中毒、创伤以及呼吸衰竭等常见急症上面。要熟练掌握急救流程,像是心肺复苏的步骤、急性心肌梗死的急诊处理、过敏性休克的抢救措施等 。
备考时要特别留意时间管理,急救题常常着重“黄金时间”概念,建议借由模拟场景强化记忆,把理论知识转变为实际操作能力,同时要把控急救药物的使用时机与剂量,像肾上腺素在心脏骤停以及过敏性休克里的应用差别,所有这些知识点得经过反复练习方可扎实掌握。
在您备考的进程当中,您认为哪一个部分的试题是最难去精准把握掌控的呢?欢迎来到评论区,把您的备考经验予以分享,如果您感觉这篇文章对您是存有帮助作用的,请进行点赞给予支持,并且分享给更多有着此方面需求的同行 。
主题测试文章,只做测试使用。发布者:zywx,转转请注明出处:https://www.zywx.com/wszg/gaoji/%e5%85%a8%e7%a7%91%e5%8c%bb%e5%ad%a6%e9%ab%98%e7%ba%a7%e8%81%8c%e7%a7%b0%e8%80%83%e8%af%95%ef%bc%9a%e5%b8%b8%e8%a7%81%e7%96%be%e7%97%85%e8%af%8a%e6%96%ad%e9%a2%98%e5%a6%82%e4%bd%95%e8%a7%a3%e7%ad%94/